User Tools

Site Tools



tuijianchajian

This is an old revision of the document!


Minion插件推荐-中国服务器

请到discord获取帮助!:

www.discord.gg/Nj3fUSQ

图片看不清楚,点击即可看大图

前言 Minion的插件是永久持有的,一次购买不再需要后续费用,并且保持高速更新,版本适配。

基本上所有插件都能试用,可以先试用后购买

使用前请安装好你拥有的全部免费插件

by Nagishiro#0474 更新地址:https://docs.google.com/document/d/1uHqm93l1uzqjnw_deTaZacVUHOuP6ioOdIS5qQIiJ3I/edit#

0. 引言

本文是computer#5292在Nagishiro#0474的插件推荐基础上进行的更新,删减一些过时的内容和更新新插件 介绍主要分成三个部分,战斗部分,生产采集,和其他实用插件。另外,几乎每个插件都会有wiki,里面会详细介绍该插件的前置插件和功能以及用法,如果有前置插件记得装上。 比较常用的插件均有中文描述,移动到插件上就有显示了,插件都能试用,100%建议试用后再买 其中很多插件还有6.X版本的扩展包,这个需要注意。

1.战斗部分

1.战斗部分 战斗部分分三块来讨论,输出插件,进阶辅助,和自动副本。

首先介绍一点Minion战斗部分的基础。 Minion的Main Task主窗口中“Assist/战斗辅助”任务在启动后即可自动释放技能。这个模式不会控制你的移动,要你自己控制移动。换言之也不会自动躲AOE。 战斗辅助主要有两套系统,一套是Skill Profile/技能配置后面有下拉框时,从中可以选择的,可以由Skill Manager/技能管理器编辑,本意是免费提供给不懂编程的用户自行设计输出循环的。对小白来说还是有点复杂且做不到一些高级逻辑。 另一套是在安装了ACR插件,又在FFXIVMinion→ACR中启用时,Skill Profile/技能配置后面是个ACR Options/选项的按钮。这种是高级战斗插件,在ACR选项里可以用图形界面调整一些选项,但无法编辑里面的逻辑(也不需要)。不管从使用上还是功能上都更推荐使用。缺点就是都要钱。 另外Main Task主窗口下方的选项里可以设置是否自动开战、传统模式、自动面向之类的选项,记得调。

其他大部分涉及战斗的任务要么需要开启Assist任务,要么使用类似的配置方式,或调用Assist中的设置。

1.1 输出插件

输出插件主要有5套:

  1. 1.Hus的战斗插件。优点是免费(不排除以后收费的可能),下载他的Tool Box即可调用,逻辑比较低级,适合配合后面的自动副本插件和亲信/冒险者小队刷本练级
  2. 2.Ace的战斗插件,名字千奇百怪,有大包Acrpack Shadow的。优点是最便宜,全等级可用,T有自动减伤,奶妈有自动奶,是ACR,跟其他插件兼容性好。缺点是优化比较渣,逻辑也比较渣,部分dps打不太高,奶妈奶的据说也比较蠢。
  3. 3.Madao的mcr。所有mcr开头的插件,有mcr_xxx_bundle的职能大包。优点是比较便宜,全等级可用,有自动减伤自动奶,而且喜欢折腾的人可以自己修改里面的技能循环并且野外免费。缺点是兼容性差,乱七八糟的bug多,因为没用Assist模式。默认的逻辑并不是最优的。
  4. 4.Rikudou的ACR。所有Riku开头的插件,和Tensor开头的输出插件,价格不一。毫无疑问最好的输出插件。Tensor系列是毫无争议的最好,有很多非常强悍的循环优化,轻松超越人类玩家。Riku系列便宜是因为职业简单,但依然基本上在输出方面优化到最好。而且有一些独门优化,比如占星会预测队友爆发期发卡,舞者会骗即兴等。基本全等级可用,主要为满级/绝本而优化循环。缺点是(非常重要):T没有自动减伤,奶妈没有自动奶,是纯粹的输出插件。想要实现自定义使用技能,需要TensorReactions等其他插件配合,下一节详细讲。
  5. 5.xSallice(通常直接叫Sally)的ACR。所有Sally开头的插件,有SallyXXX的职能大包,也有SallyBundle的全职业大包。主要为满级内容优化的战斗插件。优点在于奶妈有个能凑合用的自动奶Heal Profile(需要进行一定的配置,Sally的Discord里有JadKay分享,用他的就行),但T职没有自动减伤。除此之外并非全等级可用,技能循环设计比较死板,需要手动关闭一些技能才能在低等级正常运行。

推荐会在本章最后结合其他插件一起说。

1.2 进阶辅助

很多辅助输出的插件,有的是进阶,有的是日常用。

  • Argus:能够检测游戏中许多没有明确标识的AOE,配合其他插件(Rikudou的Discord里的MoogleTelegraphs)能够进行显示。不能自动躲AOE,单独装Argus什么都不会有。装了MoogleTelegraphs才会显示aoe,部分插件使用Argus进行一些图形绘制(比如Riku的ACR依赖Argus来画漂亮的身位提示),部分自动副本插件会用Argus辅助躲避aoe。
  • ArgusDraw+:绘制美化插件。让argus的绘制更加自然,效果因人而异,购买前务必先试用。目前在argus的基础上没有新增其他功能或API。
  • TensorDrift: 读条职业必备,可以锁定人物移动来完成精确滑步。购买后记得设置快捷键并多用木桩尝试,否则副本里莫名其妙无法走位可别骂娘。
  • TensorReactions: 经过设置后能够在特定条件下触发指定的动作(比如释放技能或者调整ACR的开关)。是打高难必备,包含了高难本的时间轴,可以设置在特定时间节点自动释放防击退、自动设置ACR存资源等。配置好了之后,结合战斗插件和Argus打高难本只要控制人物走位就可以了。单独装TensorReactions什么也不会做,需要配置文件,有很多公开共享的,国服的情况大部分都不需要自己操心去写。
  • AnyoneCore: Anyone是知名的TensorReactions配置文件作者。这是他的时间轴配置文件的依赖插件,安装后通过FFXIVMinion→AnyoneCore→Updater把时间轴等配置文件放到TensorReactions中去,然后通过设置界面对时间轴里的一些功能进行配置。还包含几个重要的小功能,也都依赖TensorReactions:
  • Prepull/倒计时预读,部分职业会在游戏倒计时读秒到特定时间时,自动释放buff、喝药或开始读条。
  • Duty Helper,T职自动开减伤,部分70级以上副本如4人本自动开防击退和团减等。
  • Anyone的“缺点”在于主要面向高难副本,仅支持Tensor/Riku/SallyACR
  • XXXX reaction pack:Anyone为不同副本定制的轴,需要tensorreaction,argus的支持(最好有riku的acr),主要包括副本的机制绘制和少量输出优化,目前包括所有高难内容,按需购买。
  • NilsReactionCore: Nil也是一个知名的TensorReactions配置文件作者。不过这个插件大部分功能不依赖TensorReactions,而且支持所有的战斗插件(包括MCR)。重要的功能有这么几个
  • o一些基本的战斗辅助,自动控制/重置ACR的开关状态,比如移动时禁用突进技能之类的。T职自动开减伤。
  • o大部分普通副本的Reactions,比如4人本里开防击退、减伤、驱散等,跟Anyone的DutyHelper类似,不建议同时开启。
  • o如果你要自己写TensorReactions,Nil提供了一堆API,可以像他一样直接支持所有的战斗插件。
  • oNil的TensorReactions时间轴配置文件依赖上面那堆API,所以也需要本插件。个人评价是地位比较尴尬,休闲玩家用不上,高难玩家看不上。好在试用时间非常长,考虑购买前务必先试用
  • Optifine:为minion提供多线程支持,简单来说就是提高帧数,效果显著,但仅为riku相关插件提供支持

1.3 自动副本

前面的插件都不控制人物走位,不能全自动下本。这里介绍几个跟自动下本有关的插件。注意这些插件并不包含自动输出,需要和acr搭配才可以实现自动副本,且必须指出的是不要拿这些自动副本插件进行日随等跟人类玩家当队友的操作,很容易被识破。

  • Husbando系列插件,均依赖Husbando Toolbox,然后配合商店中其他插件解锁功能。
  • oSquadron/Dungeon Master XX pack x/Commendations,分别能够自动进行冒险者小队,亲信,行会令刷赞。优点是稳定,配合exchange插件可以实现自动交军票等功能。缺点是亲信按版本收费,完全体(所有dungeon master pack+冒险者小队+exchange+loot)非常贵,目前来说很不划算,有更好的选择,不推荐
  • oDeepDungeon:死宫天宫。个人没用过,Solo不太好用,需要多开。
  • oEurekaXXXX:ULK插件。个人没用过,据说没啥屌用。
  • Bottox的绿拳头Revolt Engine Dungeons和Revolt Engine YoRha Tier,又叫农夫三拳。作者已跑路,用来刷刷其他插件没有的本还可以,但会有很多bug。
  • Kitanoi系列插件,均依赖KitanoiFuncs。涉及战斗比较重要的有:
  • oKitanoiPartyFollow: 比较好用的小队跟随插件,多开的时候可以手一带多,让脚本控制其他角色跟随队长自动战斗。胆子大日随也可以用远敏拿来划水。
  • oKitanoi Treasure Hunt: 自动挖宝,包括从邮箱取图读图找位置挖宝。必须多开用。
  • oKitanoi Dungeon Framework: 包含目前所有亲信,冒险者小队,还有一些解限4/8人本,主线单人本等,频道有profile分享,也可以自己做profile,总之内容非常丰富,可以配合L2KDF和latty的主线插件多开起号。强烈推荐
  • oKipc:向同一台计算机上运行的所有FFXIV窗口发送功能。工作室或多号玩家可用,个人没用过也没见有人用过,个人玩家不用考虑。
  • oInventory Management:背包管理插件。功能包括自动丢弃,部队储物柜存储,鸟包存储,自动交易。没有现成的profile可用,需要自定义,个人用户基本不用考虑,kitanoi func自带的exchange足够用。
  • o另外值得一提的是,kitanoi人非常好,dc频道有问必答,回复非常快。是目前所有作者里面对国人最友好的一位
  • MadaoFate:用来刷Fate的,还支持自动去换双色,以及根据背包物品数量决定在哪个地图接着刷Fate之类的高级安排功能。界面比较复杂,配置比较麻烦,刷Fate不太安全,总的来说不是非常推荐。

1.4 PVP

我不玩PVP,所以只能简单讲下概况。目前输出插件付费的只有MadaoPVP,必须先有对应职业的mcr才能使用。免费的里面Minion自带了一堆Husbando写的ACR?但是许久没更新。 Sally有出部分职业的PVP的计划(比如忍者,已经beta了你能用到) 另外那两个PVP开头的战场插件据说不是很靠谱,建议先试用一下。

1.5 插件推荐

  1. 工作室:战斗插件选Acrpack Shadow,然后根据自己需求选择自动副本插件
  2. 休闲玩家:长期来看推荐的组合将是NilsReactionCore+任意你能接受的战斗插件,便宜就Riku的免费ACR或者MCR,贵的就Tensor/Sally。包含了绝大部分休闲战斗内容所需要的自动化内容,基本只要操作方向就可以了。NilsReactionCore虽然贵,但绝对物有所值,而且有超长的试用期。但短期内由于Nil的自动奶还没做好,奶妈推荐SallyHeals或者mcr_heal_bundle,都有看得过去的自动奶方案。
  3. 高难玩家:Rikudou的ACR+TensorReactions+Argus+AnyoneCore/NilsReactionCore根据职业和喜好二选一。Rikudou没做的ACR再考虑Sally。BugReporter在Wiki上有写一个基本的教程,不过有些内容过期了,比如AnyoneCore,以及XIVOpeners是不必要的。

另外要提一句奶妈玩家,可以使用qwert的时间轴配置文件。但Riku奶妈ACR+qwert轴对队伍有点要求,因为是最小化奶量最大化输出的轴。可以考虑Sally奶妈ACR+JadKay的Heal Profile+JadKay的轴,对菜鸡队伍更友好一些。 总的来说即使有Minion,高难依旧需要你付出一点努力和脑力才行,装逼也不是只交钱不动脑就行的。

2. 生产采集

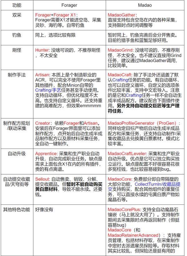
生产采集插件主要有两套体系,Ace/Sebbs的Forager套装和Madao套装。由于我大部分都已经购买了,价格我无法看到也懒得去查了,用表格稍微对比一下功能:

  • 两个套装其他值得注意的区别:
  • forager远比madao界面清晰易懂。当然功能细节可设置的东西也少很多。madao对很多任务细节都可以做设置,采集过程支持随机路径等。
  • forager的技能配置使用的是Minion自带的Skill Manager/技能管理器,逻辑比较初级,采集部分逻辑更是很迷。madao的技能配置要更灵活高级,使用起来也不算太难还支持中文宏导入。Artisan貌似只支持英文宏。
  • madao 无法与其它大部分插件同时运行。会产生难以预料的情况。而且madao更新很多,比较容易出bug。建议能正常运行的情况下就暂时不考虑更新。
  • madao支持重复任务,比如50个50个的生产收藏品,或者一套一套的生产装备,都是采集-制造然后重复任务。forager/creator目前似乎不支持这么做。你可以生产9999个收藏品,背包满了sellout可以跑去兑换清理出来让你继续,但无法永续。而且装备就不能保证一套做完下一套了。
  • 推荐购买的插件:
  • Forager套装是:Forager+X1+Artisan+Creator,最好+Sellout
  • Madao套装是:Gather+Craft+ProfileGenerator
  • 顺便提一句,空岛因为地形比较复杂,比较容易卡住。Madao之前因为有随机路径稍微好一点。Forager现在加了新的实验性导航系统,尚不清楚效果如何。
  • 其他值得一提的生产采集插件:
  • Fishing Pool Hub:Bottox出品的钓鱼插件,宣传语基本上是胡说,根本赚不到那么多钱。并不是支持所有鱼种,有价值的鱼种才会添加。而且无法汉化所以只能用英文。但在目前支持的鱼种上表现还不错。比如钓老主顾的那些鱼就还行。
  • Fishing Guide: Sebbs出品的钓鱼图鉴插件。能用,但5.4鱼眼大改之后似乎还没更新。而且如果你缺的比较多的话会很卡。

3. 其他插件

3.1 任务类

  1. Lattys xx-xx Questpack:主线/支线任务插件,通过Main Task主界面的Quest/任务任务启动。不会自动打本,需要手动完成4人本和歼灭讨伐等。因为任务本身的一次性,比较难调试,偶有奇怪的bug,需要时不时去盯着。
  2. x-xx YYY Class Pack/Class Quests: Sebbs出品的职业任务插件。没啥可说的,我试用过一些来完成职能任务,单人任务副本似乎是能完成的。
  3. Dailies - 资料片名: Bottox出品的蛮族日常任务插件。首要问题是无法汉化。

3.2 其他重要功能插件

  1. Squatter:依赖MistahMikeysLib。全自动扫房源+抢房插件。已经有大佬测试过,应该是国服可用的。但单纯抢房速度可能比Bottox那个慢一点。
  2. GoldSaucer:金碟插件。重要功能包括砍树和自动陆行鸟赛跑。九宫卡功能比较单薄,只支持一个特定NPC,也就用来完成下周常。
  3. Exchange: 功能跟Sellout有些像,但主要用于跟Husbando的那堆自动下本插件配合来刷军票等。
  4. TensorBinds:能够在输出插件使用技能时模拟动作条上对应技能被按下的“效果”,支持所有输出插件。可以直播用,但存在一些问题使得效果比较迷。总之不建议开着Minion直播。同类的Streamable只支持Ace的ACR,MCR_key_simulator只支持mcr
  5. Profiler: Anyone出品的插件管理插件。安装后可以通过一些操作只启用部分插件来降低插件对游戏性能的影响。非常实用。推荐玩高难的在启用前面输出相关的插件后禁用Acelib。
  6. Player Inspector: Anyone出品的实时查logs插件。可以自动查询队友的logs。需要一定的配置。

3.3 小功能插件

包含有一些实用小功能,东西比较多所以主要讲我用过有印象的。

  1. Husbando Toolbox:在菜单里翻翻能找到很多功能:妖表(Yokai Watch),和很多节日(Event)解锁视距之类的,移速Hack之类的
  2. Bottox Manager:Real Estate:自动抢房,抢到了会自动停下来不用担心被薅钱。但不会自动传送走: Excorism:包含一些一键分解,快速提交收藏品(不是自动)之类的小功能
  3. KitanoiFuncs:Avoidance: 装了Argus的话可以在野外Fate/刷怪时自动躲AOE
  4. profiler 强烈推荐,可以自由管理你的插件,并且提高帧数

还有个自动点确认的小功能

tuijianchajian.1669640351.txt.gz · Last modified: 2022/11/28 12:59 by bugreporter